导航切换
搜索
联系电话:
010-67676160
首页
新闻动态
行业要闻
委员会动态
合作公示
产业赋能大会
数智化服务
电厂数智化
养老社区数智化
政企服务数智化
信用贸易赋能
信用贸易常识
服务流程介绍
案例解读
市场动态
合作招募
供应链服务
政策法规
服务介绍
案例分享
市场动态
合作招募
财税合规服务
政策法规
服务介绍
案例解读
合作招募
人力资源服务
政策法规
案例解读
市场动态
用工风险管理
合作招募
平台介绍
平台简介
组织机构
招聘信息
联系我们
首页
新闻动态
行业要闻
委员会动态
合作公示
产业赋能大会
数智化服务
电厂数智化
养老社区数智化
政企服务数智化
信用贸易赋能
信用贸易常识
服务流程介绍
案例解读
市场动态
合作招募
供应链服务
政策法规
服务介绍
案例分享
市场动态
合作招募
财税合规服务
政策法规
服务介绍
案例解读
合作招募
人力资源服务
政策法规
案例解读
市场动态
用工风险管理
合作招募
平台介绍
平台简介
组织机构
招聘信息
联系我们
行业要闻
委员会动态
合作公示
当前位置:
首页
>>
新闻动态
>>
行业要闻
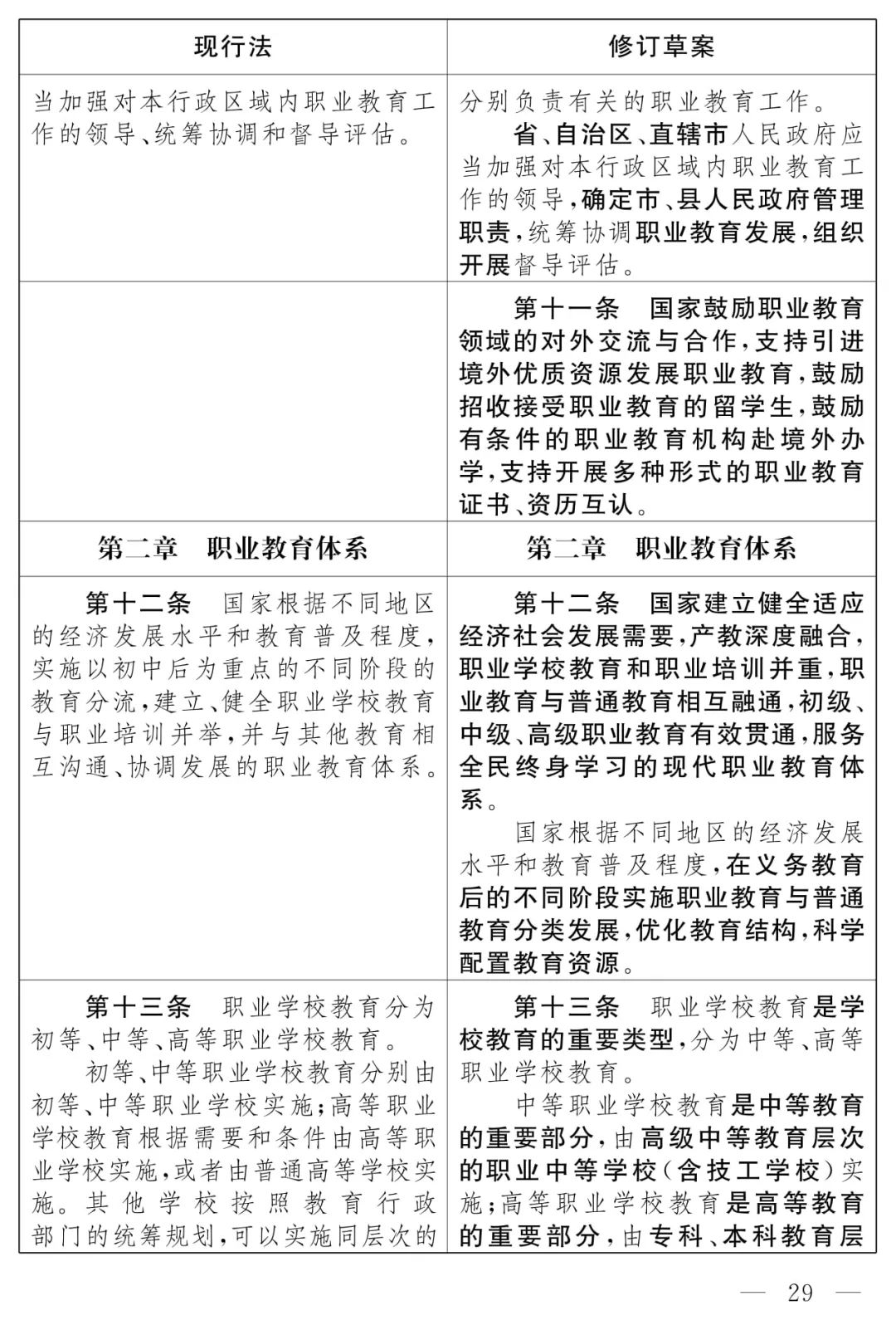
职业教育法(修订草案)征求意见
日期:2021-06-15 12:37:24
第十三届全国人大常委会第二十九次会议
对《中华人民共和国
职业教育法(修订草案
》进行了审议
。现将
《中华人民共和国职业教育法
(修订草案)
》
在中国人大网公布,社会公众可以直接登录中国人大网(www.npc.gov.cn)提出意见,也可以将意见寄送全国人大常委会法制工作委员会(北京市西城区前门西大街1号,邮编:100805。信封上请注明
职业教育法
修订草案征求意见)。征求意见截止日期:2021年7月9日。
上一条:
廊坊市创业培训讲师提升培训班暨第三届“马兰花”全国创业培训讲师大赛廊坊选拨赛正式启动
下一条:
人社部等五部门印发通知:全面推行中国特色企业新型学徒制,每人每年补贴5000以上